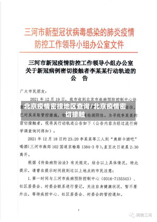
北京疫情密接地区查询/北京疫情密切接触
疫情高风险地区怎么查询同行密接人员
〖壹〗、通过支付宝“豫事办”小程序可查询同行密接人员 ,具体操作如下:打开支付宝:在手机中启动支付宝应用 。搜索“豫事办 ”:在支付宝首页搜索栏输入“豫事办”,进入对应小程序。进入疫情专区:在“豫事办”首页找到“疫情专区 ”入口并点击。选取同行密接自查:在疫情专区页面下拉至底部,点击“同行密接人员自查”功能 。

〖贰〗 、可以通过国家政务服务平台查询密切接触者 ,具体操作步骤如下:进入国家政务服务平台界面:确保手机已安装国家政务服务平台应用(版本v3),打开后进入主界面。点击“服务”选项:在主界面底部或侧边栏找到“服务 ”入口,点击进入服务功能页面。

〖叁〗、密接自查可通过支付宝的“市民中心”完成 ,具体操作如下:进入支付宝市民中心打开手机支付宝APP,在首页选取或搜索“市民中心”选项并点击进入 。选取国务院服务在市民中心页面中,找到“国务院服务 ”模块(通常位于推荐服务或政务服务分类下) ,点击进入。
〖肆〗、在支付宝中可通过“同行自查服务”查询自己是否为密接人员,具体操作步骤如下:第一步:打开支付宝并搜索服务启动支付宝应用后,在顶部搜索栏输入“同行自查服务”关键词,点击搜索按钮。系统会快速定位相关服务入口 ,通常显示为官方小程序或服务卡片 。

北京人在外地弹窗3怎么解除
北京人在外地弹窗3的解除,需通过国家政务服务平台 、北京健康宝小程序及北京12345公众号完成申请,具体操作如下:准备截图材料国家政务服务平台截图 微信搜索进入国家政务服务平台小程序 ,依次完成以下操作并截图:防疫健康码服务:进入后截图保存健康码页面。通信大数据行程卡:进入后截图保存行程卡页面。
第一步截图:①微信搜索小程序国家政务服务平台将下方图片的四个项目,分别进行填写、查询,将查询结果保存至手机备用。②北京健康宝弹窗提示:截图备用 。第二步做核酸:做完之后第一时间将核酸报告截图。第三步12345弹窗纠错:微信关注“北京12345”微信公众号 ,点击首页内的“服务 ”,再点击“民意直通”。
北京人在外地弹窗3解除,需要通过国家政务服务平台、北京健康宝小程序以及北京12345公众号进行申请解除 。“健康宝”是方便个人查询自身防疫相关健康状态的小工具 ,所有在京及进(返)京人员均可使用。
若您在京外,请通过“北京12345 ”微信公众号【民意直通】-【健康宝赋码状态 、弹窗纠错】栏目留言(当日提交一次即可,无需重复提交)。多次提交只会增加审核人员的工作量 ,减慢审核速度 。
北京人在天津弹窗去别的城市没疫情不可以消。通过查询相关公开信息,截止于2022年11月22日,根据北京市疾控中心的疫情防控的具体要求是,需要解除弹窗才可以自由出行的 ,所以必须及时的联系居委会进行健康宝弹窗的报备说明,然后按照居委会的防疫要求解除弹窗。
没有弹窗的北京人返京,也需要和社区联系 ,要社区证明你是小区的人 。比较好留好社区人手机,以便社区下班后联系。没有弹窗的外地人进京,如果能证明是看病的 ,可以通过。其他的都不让进 。有弹窗的北京人,需要和社区联系,要社区证明你是小区的业主 ,还要提供房产证照片。租户应该是不行。
北京丰台一小区因密接核酸阳性被临时管控
〖壹〗、北京丰台南庭新苑北区因密接人员核酸阳性实施临时管控,7号楼封控管理,全体居民“只进不出”。以下是具体信息:事件背景:1月21日 ,南庭新苑北区社区7号楼一名居民因与此前确诊病例密接,被转运至集中隔离点后核酸检测呈阳性 。该病例在隔离前可能存在社区活动轨迹,为阻断潜在传播风险,街道社区立即启动应急响应机制。
〖贰〗、机关企事业单位内部食堂严禁堂食。外卖 、快递、餐饮、超市等重点保供行业需落实核酸检测和健康监测等防疫措施 ,确保从业人员健康安全 。小区(村)实行封闭管理 严格落实卡口24小时值守,执行扫码、测温 、查证、查验48小时内核酸阴性证明等措施,外来人员不得进入小区(村)。
〖叁〗、病例2:尹某某 ,男,37岁,北京人 ,中国肉类食品综合研究中心员工,为病例1的同事,家住丰台区西罗园街道角门北路。6月9日出现咽痒 、有痰、轻微咳嗽 ,体温正常,未就诊和服药,6月12日样本核酸检测为阳性 ,经专家诊断为新冠肺炎确诊病例,自述近2周无出京史,无境外人员接触史、无湖北接触史 。
〖肆〗 、四是保障必需品供应。调整设置3处蔬菜和水果临时露天交易区,实行闭环管理 ,做到“人人测温、车车消毒、佩戴口罩 、有序限流”,确保交易区绝对安全,保障首都市场果蔬供应。
〖伍〗、疫情属于外省输入 ,北京经济技术开发区在接外省疫情通报后启动应急响应 。防控措施:涉疫小区实施临时封控,人员只进不出。开展流调溯源、社区管控及服务保障工作。总结:2022年2月北京虽为低风险地区,但部分区域存在本土病例 ,涉疫小区已封控 。
〖陆〗 、有。北京丰台周庄子家园有确诊,根据丰台街道周庄子村紧急通知:2022年11月9日凌晨2时许,有居民涉及10混1初筛阳性。 丰台民岳家园社区临时管控通知:社会面筛查出现十混一阳性管 ,涉及小区院落,临时管控。周庄子家园是北京市丰台区一个村民回迁小区,人员结构复杂 ,流动住户,比例大 。
密接码怎么查询
〖壹〗、密接码查询可通过以下三种方式完成,具体操作步骤如下:方法一:支付宝查询步骤1:搜索服务打开支付宝APP,在首页搜索框输入「同行自查」 ,点击进入服务页面。步骤2:查询信息在服务页面中点击「查自己」,系统将自动核验身份并显示结果。步骤3:完成查询页面会显示「未发现密接」或相关风险提示,确认后退出即可 。
〖贰〗、同行密接码可以通过【国家政务服务平台】的同行密接人员自查进行查询 ,具体操作步骤如下:找到国家政务服务平台并点击同行密接人员:打开相关应用(如微信),找到国家政务服务平台,在其功能选项中找到并点击【同行密接人员】。进入服务页面点击查自己:进入同行密接人员服务页面后 ,点击【查自己】选项。
〖叁〗、微信密接码可通过微信内“国家政务服务平台 ”小程序进行查询,具体步骤如下:打开微信并搜索小程序启动微信应用,在顶部搜索栏输入“国家政务服务平台” ,点击搜索结果中的小程序进入 。进入密接自查功能在小程序首页找到“同行密接人员自查”入口(通常位于首页推荐或防疫服务专区),点击进入查询页面。
〖肆〗 、小学生可通过支付宝平台查询同行密接码,具体操作需在家长协助下完成。以下是详细步骤:准备工具确保使用设备为智能手机(如华为畅享10plus ,系统鸿蒙0.0),并安装支付宝APP(版本0) 。操作步骤 登录支付宝打开支付宝APP,使用家长账号登录(小学生若无独立账号,需由家长代为操作)。
北京发布会汇总:新增2例、5密接阳性,顺义进入战时状态 。
图:顺义区两确诊病例行动轨迹公布相关场景5例密接阳性:朝阳区3个街道 、顺义区12个街道乡镇及天竺综保区相关人员核酸检测中 ,初步发现5例阳性,均为确诊病例密接者。市、区疾控机构正在复核诊断,不排除进一步发现病例可能。
这些行动表明 ,北京已进入战时状态,防控措施全面升级。零星病例风险与防控必要性近期北京持续出现零星确诊病例,如新增的本地病例为“密接隔离人员转阳 ” 。尽管病例数较少且未引发大规模传播 ,但潜在风险仍需警惕。北京曾付出巨大努力控制疫情,若因松懈导致反弹,将前功尽弃。
月24日 ,北京顺义区疾病预防控制中心发布最新通报,4月23日晚,顺义区新增2例核酸检测阳性人员 ,均为此前确诊病例的家庭成员,已于4月22日进行了集中隔离,并已转运至定点医院 。自4月22日以来,顺义区累计报告新冠肺炎确诊病例和核酸检测阳性人员共6例。
4月25日北京昌平疫情通告汇总(行程轨迹+封管控区)
月21日10:30左右骑电动车到天通苑东三区白坊市场。4月22日9:00步行去天通北苑二区居委会 ,未进屋 。4月23日未外出,21:00因被判定为同时空密接被转运至隔离点集中管控。
经区疾控部门流调,依据核酸阳性检测者20日参加某旅游团回家至集中隔离 ,在天通苑北二区内的活动轨迹及所到点位,判定天通苑北二区23号楼为封控区,23340号楼为管控区、天通苑北二区其他楼为防范区。
月24日北京昌平北七家镇新增1例核酸阳性人员 ,系顺义区某确诊病例的同工作人员,居住地为昌平区北七家镇西沙各庄村17号 。 初步流调行程轨迹如下:4月22日上午:到达东城区苍南胡同上门安装门窗。下午14:30左右:到达朝阳区安立路天创世缘311号楼装窗户。18:30:施工完成后,乘坐工友车辆回家就餐 。
北京市近来风险地区的区分按照《北京市新冠肺炎疫情风险分级标准》将朝阳区垡头街道垡头西里社区 ,三间房乡艺水芳园社区,南磨房乡新园社区,十八里店乡周家店中路19号院和房山区窦店镇于庄村定为中风险地区。一个高风险地区是朝阳区潘家园街道松榆里社区。除了这些地区其他地区都属低风险地区。
月21日北京新增1例本土确诊病例(外省进京人员)和1例境外输入病例 ,本土病例为轻型,已隔离管控 。本土确诊病例详情病例来源与行程:该病例为外省进京人员,4月19日乘坐G10次列车抵京,抵京后立即进行集中隔离。
自4月22日本轮疫情以来 ,朝阳区已有228个风险点位降级解封,涉及58513人。
发表评论