【疫情地区不能跨省考研吗,因疫情不能参加研究生考试】
疫情严重还能跨地区考研吗
〖壹〗、今年西安考研在严格防疫措施下仍会继续,相关部门正积极制定方案保障考生权益 ,考生应稳定心态坚持备考。西安考研形势与考生担忧 西安近日疫情形势严峻,启动了严格的疫情管理措施。距离全国硕士研究生招生考试开考仅剩几天时间,部分考研学子被封控管理在学校 、小区无法外出 ,引发考生担忧,甚至出现“是否弃考”的讨论 。

〖贰〗、疫情严重不能跨地区考研。一考研的意义 『1』考研是为了求取更大更好的发展空间。随着知识经济时代的来临,只是变成了第一生产力 ,教育本身便是一种投入、一种生产力 。更多的教育,便意味着更多的收入,更有趣的事业 ,更好的生活,正所谓厚积而待薄发。

〖叁〗 、特别是对于滞留风险地区的考生,应立即与当地教育招生考试院和报考点取得联系 ,了解异地借考的可能性。多地已宣布支持异地借考,但具体政策需持续关注 。尽快返回报考点所在区域:在条件允许的情况下,考生应尽快返回报考点所在区域,并尽量远离疫情热点地区 ,以减少感染风险。


考研因疫情能不能在异地借考呢
疫情期间考研无法参加考试,可以跨省借考。有省份发布通知,因疫情滞留在这些地区考生可以借考 ,请考生第一时间主动与滞留所在地教育考试地联系并详细报告个人信息,以便考试中心及时做出妥善安排 。
当前还滞留在报考点所在地以外省份且返回报考点确有困难的考研生都可以申请借考,而无需再到报考点所在地参加考试。这给学生自主选取考试地点的权利 ,有利于实现“如期考试”“应考尽考 ”“平安研考”的工作目标。
异地借考:因特殊情况(如疫情、突发疾病)无法返回原报考点的考生,可申请“异地借考”,但需提供相关证明并经两地招生办同意 ,流程较为复杂 。建议:提前查询政策:各省市报考点要求不同,需登录“中国研究生招生信息网 ”或目标省份教育考试院官方网站,查看具体公告。
因为疫情回不到报考点可以在所在地借考。像你这类现象很多 ,武汉是座大城市,有考研点,可以打电活给报考点询问换考点,看有没有方舱附近借考考点 ,疫情期间会组织这类考点的。
审核差异:跨省借考为主,省内借考政策因地区而异 。例如,山东省原则上不允许省内异地借考 ,河南省和甘肃省需拟借考地教育招生考试机构审核同意,山西省不安排省内跨市借考。
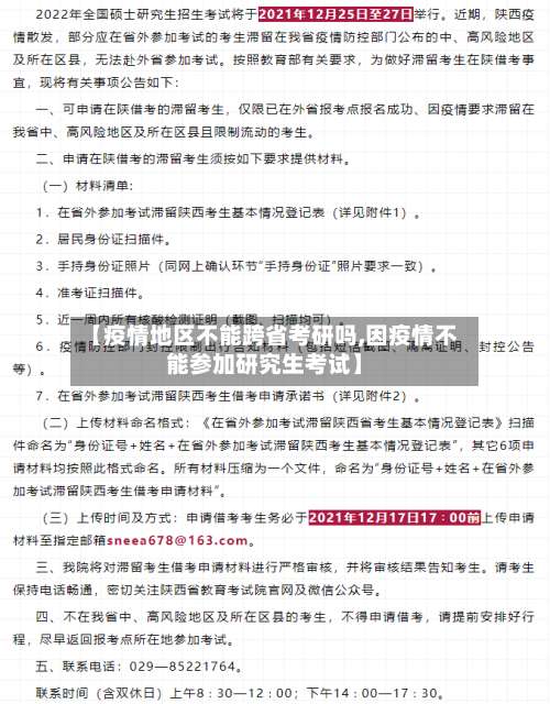
所谓“借考”,是指受地区疫情封控影响 ,无法及时前往考试地点参加考试的考生可以向所在地招生考试院申请在当地借考的一项政策。对此,近日,多地教育考试院发布了相关考研借考事项通知 ,要求考生在2022年12月8日上午8时至10日上午8时,登录“中国研究生招生信息网”,填写借考信息并提交申请 。
紧急通知!准考证打印时间推迟!考研滞留可跨省借考!
紧急通知核心内容为:考研准考证打印时间推迟 ,部分地区考场信息18号公布,滞留考生可跨省借考。 以下是详细解准考证打印及考场查询时间推迟浙江省:由于疫情原因考场近来正在安排,准考证打印后原本可能无法立即查询到具体考场信息,需要等到18号才能出来。
如有疑问或需进一步了解借考政策 ,可拨打联系电话029—85221764进行询问 。联系时间为上午8∶30—12∶00,下午14∶00—17∶30(含双休日)。推荐阅读及获取信息渠道:考生可阅读《2022研究生考试滞留在陕考生申请借考公告》,公告中有附件2的下载链接。
近期考研相关变化对考生影响显著 ,浙江借考政策获广泛好评 。考研准考证打印时间提前提前天数:今年考研准考证打印时间提前了8天,为近年来首次。主要影响:预定酒店:考生需提前预定考试期间的住宿,增加了时间压力。营造焦虑氛围:提前打印准考证使得部分考生感到更加紧张和焦虑 。
考研初试隔离了怎么办?!!
若考研初试时被隔离 ,可借鉴以下建议:尽快返回考试地或申请异地考试:如果现在能回到考试地点的考生,请尽快返回考试地,以便按照当地防疫要求进行准备。如果因各种原因不能回去 ,请尽快申请异地考试,确保能够顺利参加考试。
考研家里有人隔离,要安心准备考试。对于考研家里有人隔离 ,首先要放平心态,相信祖国,安慰家人,疾病总会过去的 。注意 考生必须在第一次测试前48小时内至少进行一次核酸测试 ,并准备核酸测试阴性测试报告原件。如果您在一个月内有国外生活史,还必须准备14天有效的集中医疗隔离观察和7天有效隔离观察证书。
主动与考点沟通:如果因疫情导致出行受限或隔离,应立即联系报考点或当地教育考试院 ,说明情况并寻求帮助 。
及时沟通解决:若临考前发生意外情况(如被隔离或确诊),立即联系学校、报考点或当地教育考试院,说明情况后相关部门会协助解决问题。备考状态受影响如何调整?沟通与自制力:与室友(尤其是不考研的室友)沟通 ,争取相对安静的复习环境。若环境嘈杂,需锻炼在“闹市 ”中学习的能力,保持专注 。
遇到这种事情 ,一定第一时间联系考试院,会设置特殊的隔离考场。你可以去当地教育局询问一下情况,做一下情况说明。
发表评论