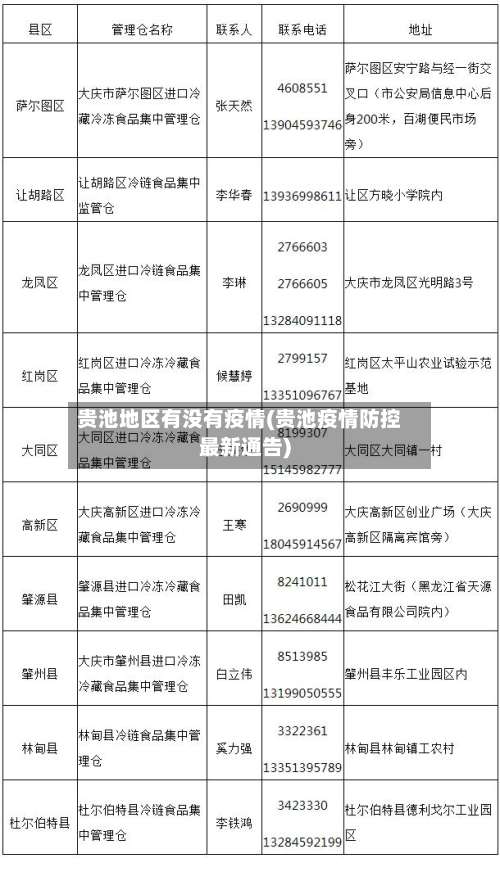
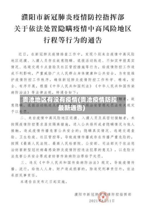
贵池地区有没有疫情(贵池疫情防控最新通告)
池州市贵池区 。上海回去打工的人要隔离吗?
不需要隔离啦 仅仅需要核酸检测证明啦 2021年1月28日最新公告如下:2021年1月28日春运开始,返乡人员需持7天内有效新冠病毒核酸检测阴性结果返乡 ,返乡后实行14天居家健康监测,期间不聚集 、不流动,每7天开展一次核酸检测。

现在要从上 海回安 徽亳州 ,肯定是要报备的,因为上 海是疫情区重灾。回来不但需要报备,而且要进行核算检测 ,同时要进行14天隔离 。

安徽疫情在哪个城市
〖壹〗、月26日至29日,安徽宿州市泗县累计新增新冠阳性感染者31例,分别位于合肥市、淮北市和宿州市 ,在对这31例新增进行流调时发现,不少阳性感染者都与江苏南京 、徐州、淮安有过密切接触。

〖贰〗、均在芜湖市繁昌区,共2例,经复核和专家组诊断为轻型。确诊病例1:男 ,49岁,现住芜湖市繁昌区 。确诊病例2:女,46岁 ,现住芜湖市繁昌区。新增无症状感染者 共16例,分布如下:合肥市包河区1例:女,47岁。蚌埠市五河县1例:男 ,47岁 。芜湖市繁昌区4例:男,31岁。女,51岁。男 ,25岁。
〖叁〗 、安徽亳州谯城区通过“三想三告知 ”措施,利用“微信约您”服务方式,严防疫情期间人员扎堆聚集 ,确保业务办理与疫情防控两不误 。背景与目标2021年8月,受江苏南京、湖南张家界、河南郑州及商丘等地疫情影响,“德尔塔”变异毒株传播风险加剧,亳州市谯城区防控形势严峻。
〖肆〗 、月5日0-24时 ,安徽省新增本土确诊病例81例,其中宿州市灵璧县6例、泗县75例。
〖伍〗、合肥市卫健委强调,接种疫苗是预防新冠肺炎最有效的手段 ,尤其在疫情反弹背景下,市民应消除犹豫,尽快完成接种 。接种注意事项 市民需通过官方渠道预约接种 ,避免扎堆;接种时携带身份证,配合健康询问;接种后留观30分钟,出现不适及时就医。
受疫情影响从六安霍邱回池州青阳怎么走高速?
〖壹〗、截至2月28日24时 ,安徽省累计报告确诊病例990例,累计治愈出院病例842例,累计死亡病例6例 ,累计医学观察密切接触者28000人,尚在医学观察627人。

池州贵池区疫情属于什么风险区
〖壹〗 、属于中高风险地区 。通过查询信息显示,截止2022年12月8日池州贵池区是高风险地区,地区防控措施是严格落实“足不出户、上门服务 ”的管控措施 ,按要求主动参加核酸检测,积极配合社区做好感染者及其密接人员隔离转运。
〖贰〗、不是高风险地区。通过查询相关公开信息显示池州市贵池区疫情已经得到良好缓解 。国务院联防联控机制《关于进一步优化落实新冠肺炎疫情防控措施的通知》对已按小区(村组)划定的高风险区,根据疫情情况及时调整为按楼栋 、单元、楼层、住户划分 ,组织落实好各项管控和服务保障措施。
〖叁〗 、为什么要实施强化管理,哪些区域实施了强化管理?因在本轮区域核酸检测过程中发现多管混管阳性,疫情来源不明、传播风险较大 ,为全面排查风险,迅速阻断疫情传播,保护群众生命健康 ,从11月24日22时起,暂对清溪、池阳 、秋浦、清风、杏花村 、江口街道,秋江、里山街道及涓桥镇相应区域实行强化管理。
〖肆〗、贵池区疫情防控应急综合指挥部通告因省外1名阳性感染者在贵池区部分区域社会面活动比较广、轨迹比较复杂 ,为全面排查风险隐患,11月23日,贵池区开展了部分区域全员核酸检测,发现多管混管阳性 。为切实保障人民群众生命健康安全 ,经贵池区疫情防控应急综合指挥部研究决定,对部分区域实行临时管控。
贵池区的历史沿革
〖壹〗 、贵池区的历史可以追溯到五代时期,当时因梁昭明太子对秋浦花鳜的钟爱 ,将此处命名为贵池县,因其水质优良、鱼鲜美而得名。1988年,贵池县升格为县级贵池市。2000年 ,国务院决定撤销池州地区和县级贵池市,设立地级池州市,并设立贵池区 ,原县级区域成为贵池区的行政区域,包括乌沙镇、殷汇镇等 。
〖贰〗 、秦朝至东汉时期:秦朝统一中国后,推行郡县制 ,贵池区域的部分地区分属鄣郡的宛陵县和黟县。西汉时期,该地区分属丹阳郡的宛陵县、石城县和黟县。东汉时期,政区变化不大 。三国至南北朝时期:三国时期,贵池地区分属吴国的丹阳郡、新都郡和黟县。两晋时期 ,政区设置基本沿袭三国时期格局。
〖叁〗 、贵池区在汉时曾称石城县,历史上不少朝代在此设过州、府、郡 、路治所 。中华人民共和国建立后。是池州专署所在地。具体沿革变迁如下:春秋时期:属吴 。战国时期:越灭吴,楚灭越 ,属楚之江东郡。秦:秦王政二〖Fourteen〗、年(公元前223年)秦灭楚。二十五年平定江南 。二十六年秦在全国推行郡县制,属鄣郡。
〖肆〗、历史沿革:贵池区在汉时曾称石城县,后易名为贵池县 ,1988年改为贵池市,2000年改为贵池区。政治经济地位:贵池区是池州市的政治 、经济、文化中心。面积与人口:全区总面积2516平方公里,人口65万 ,辖9个镇、11个街道 。自然资源:盛产粮、棉 、油、茶、蚕茧等,是全省煤炭 、黄金生产重点县之一。
发表评论