铁棍阁
  • 首页
  • 今日资讯
  • 日常知识
  • 游戏攻略
  • 行业纵深
  • 每日百科
  1. 首页
  2. 南城
江苏地区疫情图最新数据(2021江苏省疫情地图最新)

江苏地区疫情图最新数据(2021江苏省疫情地图最新)

江苏交通防疫查验点汇总表(持续更新 〖壹〗、月5日18时起,江苏调整公路水路疫情防控查验工作,88个“环苏”公路查验点...

  • 游戏攻略
  • 2026-02-01
  • 阅读 25
【哪个地区还在管控疫情,近来那些地方是疫区】

【哪个地区还在管控疫情,近来那些地方是疫区】

怎么查各地方封城时间 〖壹〗、选取左下方的“小程序”。在搜索框中输入“国务院客户端”并点击进入该小程序。进入小程序后,点...

  • 游戏攻略
  • 2026-02-01
  • 阅读 27
查询快递疫情停运地区/如何查看疫情快递停运地区

查询快递疫情停运地区/如何查看疫情快递停运地区

手机上怎么查询快递停发地区 〖壹〗、通过顺丰速运APP可以查询快递停发地区,具体操作步骤如下:准备工具与原料确保手机为苹...

  • 日常知识
  • 2026-02-01
  • 阅读 30
【陇南疫情中风险地区,陇南市疫情在哪个县】

【陇南疫情中风险地区,陇南市疫情在哪个县】

2022年9月19日甘肃陇南市调整风险等级 武都区关于调整风险区风险等级的通告全区广大居民:根据《新型冠状病毒肺炎防控方...

  • 行业纵深
  • 2026-02-01
  • 阅读 26
疫情地区网购不能发货/疫情影响不能发货

疫情地区网购不能发货/疫情影响不能发货

厦门快递停了吗?现在还能发货吗 近来,厦门地区的快递服务并未全面停运,但部分快递确实出现了延迟或暂停发货的情况。这主要是...

  • 游戏攻略
  • 2026-02-01
  • 阅读 24
登封疫情哪里是重点地区(登封疫情严重吗)

登封疫情哪里是重点地区(登封疫情严重吗)

...石峰区2例、荷塘区4例、攸县6例新冠病毒确诊病例或无症状感染者!活... 感染者4:万某峰,男,19岁,居住在荷塘...

  • 日常知识
  • 2026-02-01
  • 阅读 26
北京地区疫情通告今天(北京疫情最新情况分布在哪)

北京地区疫情通告今天(北京疫情最新情况分布在哪)

疫情当前,北京的这些政策你都知道吗? 解除观察前,所有离汉返京人员都要进行核酸检测。外地来京就医人员:疫情期间,外地患者...

  • 每日百科
  • 2026-02-01
  • 阅读 27
【疫情严查地区怎么查的,各地疫情管控措施在哪里查?】

【疫情严查地区怎么查的,各地疫情管控措施在哪里查?】

纪委监委开展疫情防控监督检察督查工作经验材料范文 〖壹〗、纪委监委疫情防控督查工作总结范文『1』为切实履行监督执纪职责,...

  • 每日百科
  • 2026-02-01
  • 阅读 28
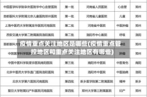
疫情重点关注地区是哪些(疫情重点管控地区和重点关注地区有哪些)

疫情重点关注地区是哪些(疫情重点管控地区和重点关注地区有哪些)

重点疫区都有哪些省份 湖北省作为重点疫区:作为疫情的发源地,湖北省尤其是武汉市在疫情期间面临着极大的挑战。随着疫情的扩散...

  • 日常知识
  • 2026-02-01
  • 阅读 25
【上海如何管控疫情地区,上海疫情管制措施】

【上海如何管控疫情地区,上海疫情管制措施】

上海负责疫情防控工作是哪个部门 〖壹〗、“上海市新冠肺炎疫情防控工作领导小组疾控组主要是由市卫生健康委、市疾病预防控制中...

  • 今日资讯
  • 2026-02-01
  • 阅读 27
  • 首
  • <
  • 274
  • 275
  • 276
  • 277
  • 278
  • 279
  • 280
  • 281
  • 282
  • 283
  • >
  • 尾

最新评论

    随机文章 换一换

    • 疫情风险地区来义乌/低风险到义乌最新政策2021
      疫情风险地区来义乌/低风险到义乌最新政策2021
      2026-04-08
    • 三个疫情高发地区(哪几个地方是疫情高发地)
      三个疫情高发地区(哪几个地方是疫情高发地)
      2026-04-07
    • 塔旺地区谁控制疫情(塔旺地区谁控制疫情了)
      塔旺地区谁控制疫情(塔旺地区谁控制疫情了)
      2026-04-08
    • 【哪里看地区疫情数量最大,哪里看地区疫情数量最大的】
      【哪里看地区疫情数量最大,哪里看地区疫情数量最大的】
      2026-04-08
    • 【疫情地区查询政策怎么查,怎么查疫情防控期间目的地政策】
      【疫情地区查询政策怎么查,怎么查疫情防控期间目的地政策】
      2026-04-08
    我们是一个中立的游戏资讯网站,分享独立的游戏体验和测评,本站禁止发黄赌毒,如发现全部删除,有发现者可向站长举报
    © 铁棍阁2026 版权所有 . Powered By Z-BlogPHP . 京ICP备00000000号