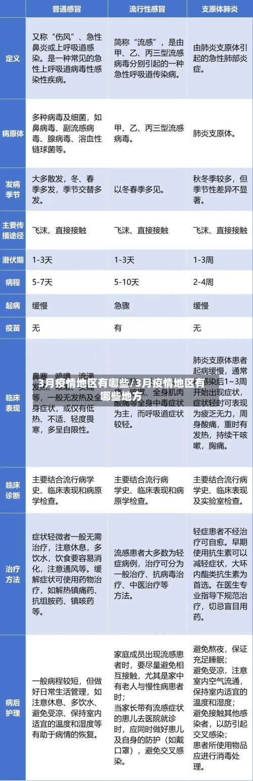
3月疫情地区有哪些/3月疫情地区有哪些地方
发布3月1日世界(中国外)新冠疫情图
〖壹〗、以下是3月1日世界(中国外)新冠疫情相关折线图展示及分析:北纬30°-40°:此区域为疫情集中地带,折线显示该纬度区间病例数或风险系数处于高位 ,可能因人口密度 、经济活动频繁或气候条件适宜病毒传播等因素导致。

〖贰〗、病例1:系黄岛区在重点人群例行核酸检测时发现为阳性,相关信息已于3月1日下午向社会发布 。专家组诊断为新冠肺炎确诊病例(普通型)。病例病例病例4:均系病例1的密切接触者,核酸检测结果均为阳性。病例病例3诊断为新冠肺炎确诊病例(轻型) 。病例4诊断为新冠肺炎确诊病例(普通型)。
〖叁〗、欧盟于3月1日起正式放宽对非必要旅行者的边境限制 ,承认包括中国国药和科兴生物在内 、受世界卫生组织(WHO)认可的疫苗,接种此类疫苗的游客可入境。政策背景与核心内容2月22日,欧盟同意向来自欧盟以外的非必要旅行者开放边境 ,前提是接种受WHO认可的新冠疫苗 。
〖肆〗、月1日起日本放宽自华入境防疫限制,将全员检测改为抽样检测,同时取消部分机场限制并允许所有世界机场恢复中日航线 ,但仍需提供7两小时阴性证明(港澳地区除外)。以下是具体措施的详细说明:抽样检测规则仅针对部分中国大陆入境人员,抽样比例不超过同航班总人数的20%,无需等待检测结果。
〖伍〗、截止3月4日海外疫情速报如下:美国相关情况 数据统计:截至北京时间5日0时,美国累计确诊108例 ,新增死亡2例,累计死亡11例 。确诊病例分布在全美13个州,其中4日新增的死亡病例分别来自华盛顿州和加利福尼亚州 ,加州首次出现死亡病例,华盛顿州死亡病例达10人。
〖陆〗 、疫情变化特征分析根据提供的图片信息,上海在3月1日至5月19日期间的疫情变化曲线呈现振荡式波动 ,而非随机分布的光滑曲线。这种特征表明:周期性反复:疫情数据存在明显的起伏,可能与防控措施调整、病毒传播周期或人群免疫水平变化相关。

截至3月10日24时新型冠状病毒肺炎疫情最新情况
〖壹〗、新增确诊病例:555例 境外输入:158例(广东51例,上海32例 ,甘肃21例,北京15例,广西9例 ,天津6例,四川6例,湖北4例,河南3例 ,黑龙江2例,浙江2例,安徽2例 ,重庆2例,吉林1例,福建1例 ,云南1例),含20例由无症状感染者转为确诊病例(广东8例,四川6例 ,浙江2例,河南2例,北京1例 ,天津1例) 。
〖贰〗 、月10日青岛市新增本土确诊103例、无症状感染者221例,疫情形势严峻,呈现多点散发特征,胶州市已采取中小学停课等防控措施。 具体分析如下:新增病例分布与特征 确诊病例:新增本土确诊103例 ,其中莱西市96例(占93%),市南区、市北区、黄岛区 、胶州市共7例,含8例由无症状感染者转归。
〖叁〗、患者5:男性 ,50岁,因咳嗽症状于2020年2月11日收入定点医院治疗 。以上患者经定点医院全力救治,符合国家《新型冠状病毒肺炎诊疗方案(试行第七版)》解除隔离标准 ,准予出院。累计病例统计截至3月10日24时,成都市累计报告确诊病例144例,具体分类如下:累计出院:108人(含当日新增出院5人)。
〖肆〗、月10日0-24时 ,四川本土无新增确诊病例及无症状感染者,新增境外输入确诊病例6例 、无症状感染者9例,全省183个县(市、区)均为低风险地区 。
四川省新型冠状病毒肺炎疫情最新情况(3月5日发布)
〖壹〗、本土病例1例:位于成都市 ,为境外输入确诊病例的密切接触者。该病例于2月21日被诊断为无症状感染者,3月4日转为确诊病例。
〖贰〗 、截至3月5日,成都市金牛区驷马桥街道沙河云景湾小区、温江区公平街道佳兆业·丽晶公馆小区、金堂县赵镇街道生态水城澜岸小区 、高新区中和街道长城馨苑小区、天府新区华阳街道龙河社区凯华丽景小区,因连续14天无新增本土确诊病例 ,均已调整为低风险地区 。
〖叁〗、重庆巫溪疫情防控紧急寻人最新消息(截至2022年3月5日):巫溪县发布紧急寻人通知,涉及一名密切接触者的同乘人员排查,具体信息如下:密切接触者轨迹:该人员于2022年3月4日被判定为密切接触者(与湖南怀化确诊病例同乘高铁D8572次 ,贵阳北站-万州北站),已落实管控措施,首次核酸检测结果为阴性。
〖肆〗 、境外输入:80例(湖南18例 ,上海17例,广西15例,广东7例 ,福建6例,北京4例,天津4例 ,黑龙江3例,山东3例,四川2例,浙江1例) ,含23例由无症状感染者转为确诊病例。
截至3月24日24时新型冠状病毒肺炎疫情最新情况
截至3月24日24时,全国新型冠状病毒肺炎疫情情况如下:新增确诊病例:47例,均为境外输入病例 。分布地区:上海19例 ,北京5例,广东5例,天津4例 ,福建4例,内蒙古2例,江苏2例 ,四川2例,吉林1例,浙江1例 ,山东1例,陕西1例。新增死亡病例:4例,其中湖北武汉2例,其他地区2例。
累计死亡病例4636例。累计报告确诊病例90159例 。现有疑似病例2例。密切接触者追踪:累计追踪到密切接触者987472人。尚在医学观察的密切接触者4036人 。无症状感染者情况:新增无症状感染者27例(均为境外输入)。当日转为确诊病例3例(境外输入2例)。当日解除医学观察5例(均为境外输入) 。
含54例由无症状感染者转为确诊病例(吉林36例 ,天津6例,福建6例,广东3例 ,山东2例,甘肃1例)。新增死亡病例:0例。新增疑似病例:6例(均为境外输入,均在上海) 。当日治愈出院:625例 ,解除医学观察的密切接触者10095人,重症病例较前一日增加4例。
截至3月19日24时,全国新型冠状病毒肺炎疫情情况如下:新增确诊病例:4例 ,均为境外输入病例,分布在广东(2例)、江苏(1例)、浙江(1例);无新增本土确诊病例。新增死亡病例:0例 。新增疑似病例:1例,为境外输入病例(在上海)。新增治愈出院病例:6例。解除医学观察的密切接触者:465人。
发表评论